リハビリmemo

理学療法士・トレーナーによる筋トレやダイエットについての最新の研究報告を紹介するブログ

2016-07-15から1日間の記事一覧

脳卒中の超早期リハビリテーション論争 そして新たな展開へ

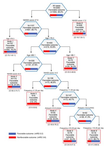
2015年に発表された脳卒中の超早期リハビリの大規模RCTであるAVERTⅢ(A very early rehabilitation trial Ⅲ)は超早期リハビリの有効性を棄却するものであった。この結果は、30年にわたる脳卒中の超早期リハビリ論争に一石を投じるものとなり、世界的にも大…